全国服务热线:
400-1898-020 18520500709
网站爱体育官方网站
关于宇脉
产品中心
宇脉课堂
下载中心
新闻资讯
爱体育官方网站-爱体育(中国)
小脉助手
技术论坛
切换导航
网站爱体育官方网站
关于宇脉
公司简介
爱体育官方网站
荣誉资质
代理商
合作商
产品中心
爱体育官方网站-爱体育(中国)
智慧社会自助产品控制板
工控类产品控制板
产品配件
智能开关系列
宇脉课堂
下载中心
新闻资讯
爱体育官方网站
爱体育官方网站-爱体育(中国)
联系方式
人才招聘
小脉助手
技术论坛
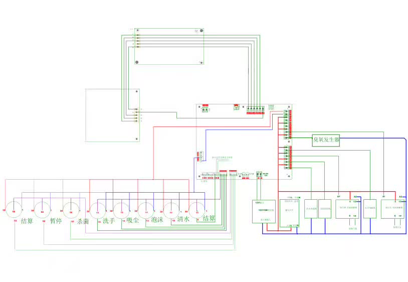
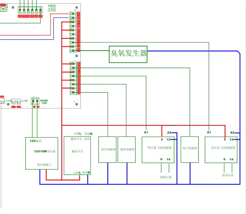
宇脉自助洗车机联网款1002型五路洗车机主板接线图
发布时间:2017-07-24
来源:
点击率:3751
宇脉自助洗车机联网款1002型五路洗车机主板接线图
图一:
图二:
图三:
图四:
图片仅供参考
上一个:
2017年我国充电桩的行业现状分析
下一个:
自助售水机为创业带来哪些商机
相关新闻
国家战略赋能下,自助设备行业迈入数智化发展...
宇脉2026年开工大吉
自助洗车机主板源头厂家
无人值守设备智能管控专家,一卡通用+定制方...
感恩同行,共筑初心——致宇脉电子的每一位伙...
广州宇脉自助洗车主板:创新运营方案,开启智慧...
智能双出水控机:冷热自选,计费精准,校园/商业...
引领智慧经营新潮流:宇脉电子全渠道收款解决...
友情链接: |
快速导航
关于宇脉
产品中心
宇脉课堂
下载中心
新闻资讯
爱体育官方网站-爱体育(中国)
产品中心
爱体育官方网站-爱体育(中国)
智慧社会自助产品控制板
工控类产品控制板
产品配件
智能开关系列
联系方式
总 机:
020-87572500
电 话:
400-1898-020
电 话:
18520500709
官 网:jostun.com
地 址:广州增城区中城智慧园B1栋办公楼
扫一扫
了解更多
扫一扫
爱体育官方网站-爱体育(中国)
© 2021 版权所有 爱体育官方网站-爱体育(中国)
400-1898-020 18520500709